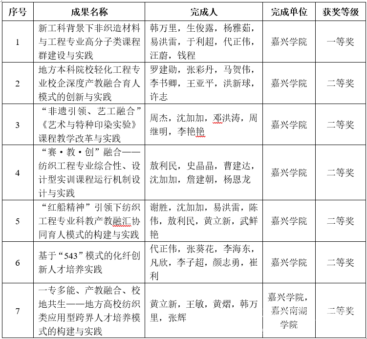
近日,中国纺织工业联合会公布了《关于授予“纺织之光”2023年度中国纺织工业联合会纺织高等教育教学成果奖的决定》(中国纺联[2023]43号),我院7项成果获奖,其中一等奖1项,二等奖6项,获奖等级和数量实现历史性突破。

本次“纺织之光”教学成果奖的取得既是对我院教师长期潜心教学、倾心育人的高度认可,也是学院进一步推进学科专业交叉融合,实现本科教学高质量发展的有力支撑。下一步学院将充分发挥教学成果的引领和激励作用,引导广大教师研究和深化教育教学改革,全面提升人才培养质量,推动学院的高质量发展,同时不断推进省级、国家级等相关教学成果奖项目的申报工作。
据悉,“纺织之光”中国纺织工业联合会纺织高等教育教学成果奖每两年评选一次,主要奖励在人才培养模式、教学改革、课程建设等方面具有原创性、示范性的教育教学成果,促进纺织行业教育的发展,本届共评选出特等奖68项、一等奖153项、二等奖502项。