
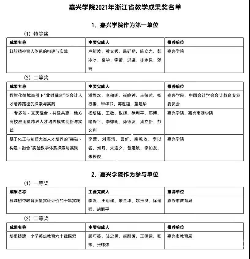
中国报道讯(焦峰华 报道)日前,浙江省教育厅公布2021年省教学成果奖评审结果。嘉兴学院作为第一单位完成的成果《红船精神育人体系的构建与实践》获特等奖,《数智化情境牵引下“业财融合”型会计人才培养路径的探索与实践》《一专多能•交叉融合•共建共赢—地方高校应用型跨界人才培养模式创新与实践》《基于化工与制药大类人才培养的“突破•构建•融合”实验教学体系探索与实践》获二等奖。我校作为参与单位完成的成果《县域初中教育质量实证评价的十年实践 》获一等奖,《培根铸魂:小学英雄教育六十载探索》获二等奖。
特等奖获奖成果《红船精神育人体系的构建与实践》反映学校充分依托中国革命红船起航地的政治优势和浙江践行红船精神所取得的成果,整合全校资源,深入开展红船精神研究、阐释和育人的生动实践。十余年来,学校按照“学科支撑、课堂主导、实践渗透、文化浸润”的思路,将以红船精神为代表的中国共产党革命精神有效传导到每个学生,逐步形成了一套特色鲜明的育人体系,把红色资源优势转化为育人优势,探索出将中国共产党革命精神有效融入立德树人全过程的实践路径,培养了大批具有坚定理想信念、强烈社会责任感、卓越创新精神的红船先锋,在学以致用、知行合一过程中彰显了红船精神育人的实效性。

二等奖获奖成果《数智化情境牵引下“业财融合”型会计人才培养路径的探索与实践》以“互联网+会计一体化教学改革”全国本科首席试点为契机,形成了以“业财信息共享、线上线下融合、实践平台辐射”为支撑的数据穿透感悟准、业财沟通维度广、智能决策意识强的“业财融合”型的会计人才培养新路径。
二等奖获奖成果《一专多能•交叉融合•共建共赢—地方高校应用型跨界人才培养模式创新与实践》提出了“对接需求,能力导向,产教协同,跨界融合”教学理念,设计一专多能跨界人才培养目标,优化产教协同交叉融合培养路径,完善共建共赢跨界培养协同机制,创建了跨界能力培养导向的应用型人才培养模式。
二等奖获奖成果《基于化工与制药大类人才培养的“突破•构建•融合”实验教学体系探索与实践》聚焦新高考改革和按大类招生培养所衍生的新问题,建立了“学科、专业、产业”联动的应用型人才培养共同体,探索了应用型本科高校化工与制药大类人才培养的实验教学改革的新路径。
党委委员、副校长张琦表示,近年来学校大力弘扬伟大建党精神和红船精神,聚焦“有特色、善创新的一流应用型综合性大学”建设目标,以修订人才培养方案为契机,精心谋划、科学部署,各部门(单位)积极作为,创造了学校在省教学成果奖评审中的历史最佳成绩。她强调,各部门(单位)要认真学习、充分借鉴此次省教学成果奖的550个获奖项目,不断提高人才培养质量,为我校培育、收获更多高水平教学成果作出新的贡献。
据悉,新一轮国家教学成果奖将在2022年评审。
http://jjcsj.chinareports.org.cn/shms/2022/0209/12563.html 中国报道