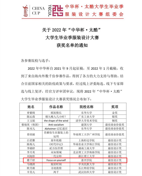
近日,2022“中华杯·太酷”大学生毕业季服装设计大赛获奖结果揭晓,我校设计学院服装与服饰设计专业2022届毕业生楼千婷获最佳设计奖,服饰系教师刘颖获优秀指导教师奖。
获奖作品《FOCUS ON YOURESLF》(《专注于你自己》)设计灵感源于社交恐惧症,旨在通过黑白灰的无彩色系、金属与多种质感面料碰撞结合、镂空、异质拼接、双层领等元素表达虚拟和现实的转换,进而向更多的人展现社恐群体的内心,呼吁社恐群体在今后生活中勇于表达,收获信任与信心。
“FOCUS ON YOURESLF是楼千婷的毕业设计主题。自去年10月份开始,她就开始进行灵感提取、草图绘制、款式确认,效果图前后修改了大概十几次,十分不易。在参赛过程中,我除了在制作样衣、成衣制作、服饰配件搭配、作品拍摄到线上答辩等环节对其进行指导外,还经常鼓励她不忘初心、坚持理想,做更好的自己。此次获奖也为楼千婷的大学生涯划上了完美的句号。”刘颖如是说。
据悉,始创于1995年的“中华杯”国际服装设计大赛是知名度和影响力兼具的国家级、国际性服装设计赛事之一,素有“服装设计师摇篮”美誉,多年来为中国服装产业的发展选拔出了大批优秀服装设计师。


