5月16日至18日,浙江省第十九届“挑战杯”大学生课外学术科技作品竞赛决赛举行,我校学子斩获金奖6项(其中主赛道5项、红色专项赛1项)、银奖1项,充分展现了嘉大学子“科创报国、勇攀高峰”的青春风采。

决赛前夕,校党委副书记陈立力专程赴决赛现场看望参赛师生,详细了解各项目备赛情况,对师生团队在项目研发、路演打磨等环节的辛勤付出给予高度评价。她表示,“挑战杯”是青年学子展现创新智慧的舞台,希望大家以昂扬的斗志和扎实的成果,在赛场上彰显嘉大青年的锐气与担当;希望各项目不断提升核心竞争力,潜心备战、为校争光,捍卫全国发起高校荣誉。

学校将“挑战杯”系列竞赛作为培育创新型人才的重要抓手,通过以赛促学、以赛促创,以竞赛带动研究、以竞赛带动育人,全面提升学生实践能力。学校前期积极谋划、统筹布局、对标一流高校,以联合发起高校的高标准培育打磨项目,不断提升和完善作品质量,力争在决赛中取得优异成绩。
浙江省第十九届“挑战杯”大学生课外学术科技作品竞赛由共青团浙江省委、浙江省教育厅、浙江省社会科学院、浙江省科学技术协会、浙江省学生联合会主办,全省共有103所高校参赛,遴选推荐2057件作品参加省级复赛,共有71所高校的412件作品经复赛选拔入围主体赛省级决赛。
获奖项目介绍
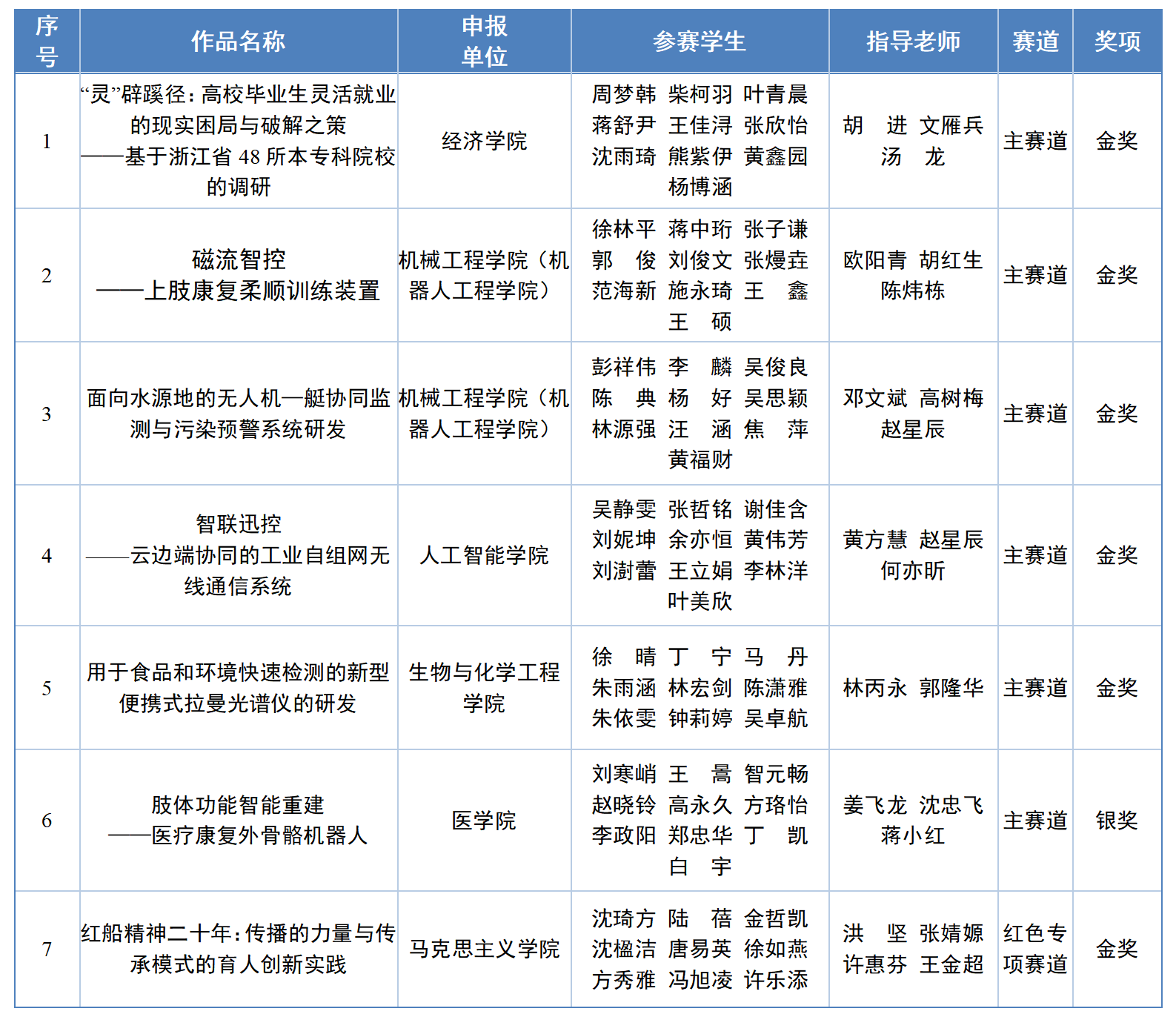
项目名称:“灵”辟蹊径:高校毕业生灵活就业的现实困局与破解之策——基于浙江省48所本专科院校的调研
报送学院:经济学院
团队成员:周梦韩、柴柯羽、叶青晨、蒋舒尹、王佳浔、张欣怡、沈雨琦、熊紫伊、黄鑫园、杨博涵
指导老师:胡进、文雁兵、汤龙

项目简介:
本项目以浙江省48所本专科院校为样本,聚焦高校毕业生灵活就业现状与挑战,通过深度调研揭示该群体在职业规划、社会认同、社会保障以及技能提升等方面的核心挑战。研究提出多维度协同治理方案:将灵活就业作为正式就业路径纳入高校课程体系,通过社会叙事强化灵活就业身份认同,创新社保缴费模式增强劳动权益保障,搭建数字技能培训体系与“学历+技能”双轨机制。
项目名称:磁流智控——上肢康复柔顺训练装置
报送学院:机械工程学院(机器人工程学院)
团队成员:徐林平、蒋中珩、张子谦、郭俊、刘俊文、张熳垚、范海新、施永琦、王鑫、王硕
指导老师:欧阳青、胡红生、陈炜栋

项目简介:
鉴于传统上肢康复器械通常依赖刚性传动系统,存在安全冗余设计复杂、刚性结构与运动适配性不足、主被动康复模式割裂等问题,团队创新提出将可变阻尼的磁流变智能材料应用于康复装置的传动系统中,设计了新型磁流变智能柔顺康复装置,以医工结合,实现了柔顺康复运动控制,助力健康中国的可持续发展目标的实现。
项目名称:面向水源地的无人机-艇协同监测与污染预警系统研发
报送学院:机械工程学院(机器人工程学院)
团队成员:彭祥伟、李麟、吴俊良、陈典、杨好、吴思颖、林源强、汪涵、焦萍、黄福财
指导老师:邓文斌、高树梅、赵星辰

项目简介:
生态环境部数据显示我国部分水源地存安全隐患,现有监测系统亟待升级。本团队创新研发无人机-艇协同监测与污染预警系统,凭借空-水协同等前沿技术,实现水源地立体化监测,在国内率先开展水华预测预警,全力筑牢饮水安全防线。
项目名称:智联迅控——云边端协同的工业自组网无线通信系统
报送学院:人工智能学院
团队成员:吴静雯、张哲铭、谢佳含、刘妮坤、余亦恒、黄伟芳、刘澍蕾、王立娟、李林洋、叶美欣
指导老师:黄方慧、赵星辰、何亦昕

项目简介:
本项目自主研发的新一代无线通信系统“云边端协同的工业自组网无线通信系统”,研制了多功能轻量化双频无线通信终端,建立了“云-边-端”三级智能分流架构,开发了功能集成的微服务网络控制平台,旨在解决工厂等特殊环境下的通信短板。
项目名称:用于食品和环境快速检测的新型便携式拉曼光谱仪的研发
报送学院:生物与化学工程学院
团队成员:徐晴、丁宁、马丹、朱雨涵、林宏剑、陈潇雅、吴卓航、朱依雯、钟莉婷、
指导老师:林丙永、郭隆华

项目简介:
项目团队采用阿达玛变换算法作为处理算法,以数字微镜阵列代替传统光栅分光系统,成功研制具备优异的抗震防潮性能的高分辨率便携式阿达玛变换拉曼光谱仪。该技术将有助于提升食品安全与环境监测领域的现场快速检测能力,实现快速、精准的痕量物质分析,推动便携式拉曼光谱仪在食品与环境领域的广泛应用。
项目名称:肢体功能智能重建——医疗康复外骨骼机器人
报送学院:医学院
团队成员:刘寒峭、王暠、智元畅、赵晓铃、高永久、方珞怡、李政阳、郑忠华、丁凯、白宇
指导老师:姜飞龙、沈忠飞、蒋小红

项目简介:
团队研发的“肢体功能智能重建——医疗康复外骨骼机器人”,采用机构学创新设计与仿生肌腱组合,融合人体工程学原理,开发高功率密度比柔性外骨骼机器人,具备轻量化、柔性化、精准化优势。设计智能优化器与个性化类人控制器,攻克传统康复器材难题,助力医疗康复与工业生产,市场前景广阔。
项目名称:红船精神二十年:传播的力量与传承模式的育人创新实践
报送学院:马克思主义学院
团队成员:沈琦方、陆蓓、金哲凯、沈楹洁、唐易英、徐如燕、方秀雅、冯旭凌、许乐添
指导老师:洪坚、张婧嫄、许惠芬、王金超

项目简介:
项目立足新时代“两个大局”交汇的历史方位,聚焦红船精神二十年传播实践,系统破解红色文化育人面临的传播效能、价值内化与育人创新三重困境。团队创新性提出“三新四共”育人新模式,旨在为高校创新“大思政”育人体系提供理论支撑,为破解红色文化教育“入心入脑”难题提供实践范式,切实推动红色文化在新时代青年群体中实现创造性转化与创新性发展。