7月26日,第八届全国大学生生命科学竞赛(创新创业类)全国总决赛在山东青岛落下帷幕。我校学子表现优异,荣获全国一等奖2项、二等奖1项、三等奖6项,获奖数量再创新高。
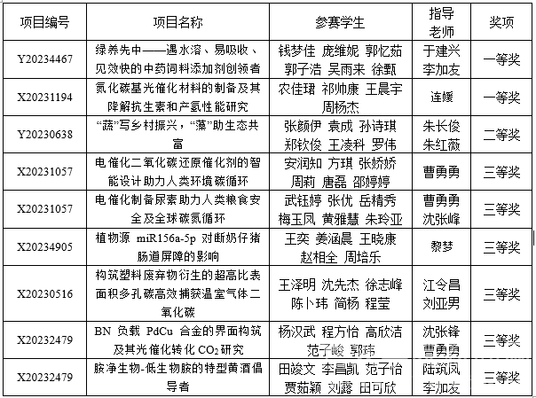
第八届全国大学生生命科学竞赛(创新创业类)嘉兴学院获奖项目

全国大学生生命科学竞赛自2017年开始举办,是全国高校生命科学领域的顶级权威赛事,也是教育部认定的57项全国高水平学科竞赛之一,分为科学探究类、创新创业类两个赛道,旨在培养大学生的创新创业意识、团队精神和实践能力,拓宽科学视野,实现人才培养、科学研究、社会服务和文化传承的有机结合。本届大赛共计收到参赛作品6117项,经资格审查、网络初评,共评选出459个项目入围公开决赛答辩,内容涵盖生物、食品、医学、药学、农学、环境等领域。